Universal Scientific Industrial

USI 博客 (野驴影院)

第一手产业创新科技、应用与深度新闻
  •  10/21/2025

【研发超展开】数位类比转换器(DAC)控制偏压电流创新野驴影院在线观看,智慧电源的关键突破


受访者:王绍奎,  Project Associate Manager of SAI PLM/R&D Hardware Development

在高速运算与智慧应用的时代,电源管理的稳定性与精度已成为系统效能的核心基石。无论是 AI 加速器、FPGA、ASIC,还是高速储存设备,对于电源输出电压的要求越来越严苛。传统透过更换分压电阻来调整电压的方法,不仅效率低下,也缺乏动态调节的弹性。
面对这样的挑战,环旭电子的开发团队提出全新的 「数位类比转换器(DAC) 控制电源转换晶片偏压电流野驴影院在线观看」。这项创新技术不仅解决了精度、稳定性与灵活度的问题,更带来了自动化与远端控制的能力,为新世代电子系统提供了更高的设计自由度与可靠性。



传统电源调整已难以满足现代应用
 
传统的电压调整方式,主要依靠更换电阻来设定固定的输出电压。虽然简单,但存在几个关键痛点:
  1. 缺乏灵活性:每次调整都需要重新焊接或切换电阻,流程繁琐且耗时。
  2. 精度受限:受限于电阻的误差(常见 ±1%),实际输出与理论设计值之间往往存在偏差。
  3. 温漂问题:电阻受温度影响明显,容易导致电压偏移,影响整体稳定度。
  4. 无法自动化:在需要大量测试或不同电压模式切换时,传统方式几乎无法支援远端或程式化操作。
简而言之,在这样的背景下,对于需要高效能电源管理的应用(如 SSD、伺服器、通讯设备),传统方案已经难以满足需求。这正是我们开发数位类比转换器(DAC)控制方案的契机。


智慧电源的关键突破:数位类比转换器(DAC)控制偏压电流

野驴影院在线观看核心在于引入数位类比转换器(DAC),透过程式化方式精准输出电流,动态调整电源转换晶片的反馈电压。这种方法有两种典型实现方式:
  • 方式一:DAC 注入反馈 (FB)节点
透过 DAC 输出的电流直接作用在反馈分压网路上,达到微调输出电压的效果。
  • 方式二:DAC 调整参考电压(VREF)
若晶片支援外部参考电压输入,可直接以 DAC 输出取代内建 VREF,实现更大范围的电压调整。

在此架构下,开发团队选用了 MAXIM DS4424 电流型数位类比转换器(DAC),它具备:
  • 7 位以上解析度,提供细致的电压步进调整能力
  • I²C 介面,便于与 MCU 整合,支援远端与自动化控制
  • 多通道设计,可同时调整多路电源,适合复杂系统环境
透过 DS4424 的可程式化电流输出,工程师可以在 ±11% 的范围内,实现连续且高精度的电压拉偏(Margining),不再受制于传统电阻切换方式的限制。


实际应用案例:U.2 SSD 测试平台

为了验证方案的效能,开发团队在 U.2 SSD 测试平台 上进行了应用。开发设定的需求:
1)    输出电压:12V ± 10%
2)    使用 DAC 动态调整,支援 10.8V 至 13.2V 的范围
3)    由 MCU 根据电源检测器回馈,自动修正输出电压

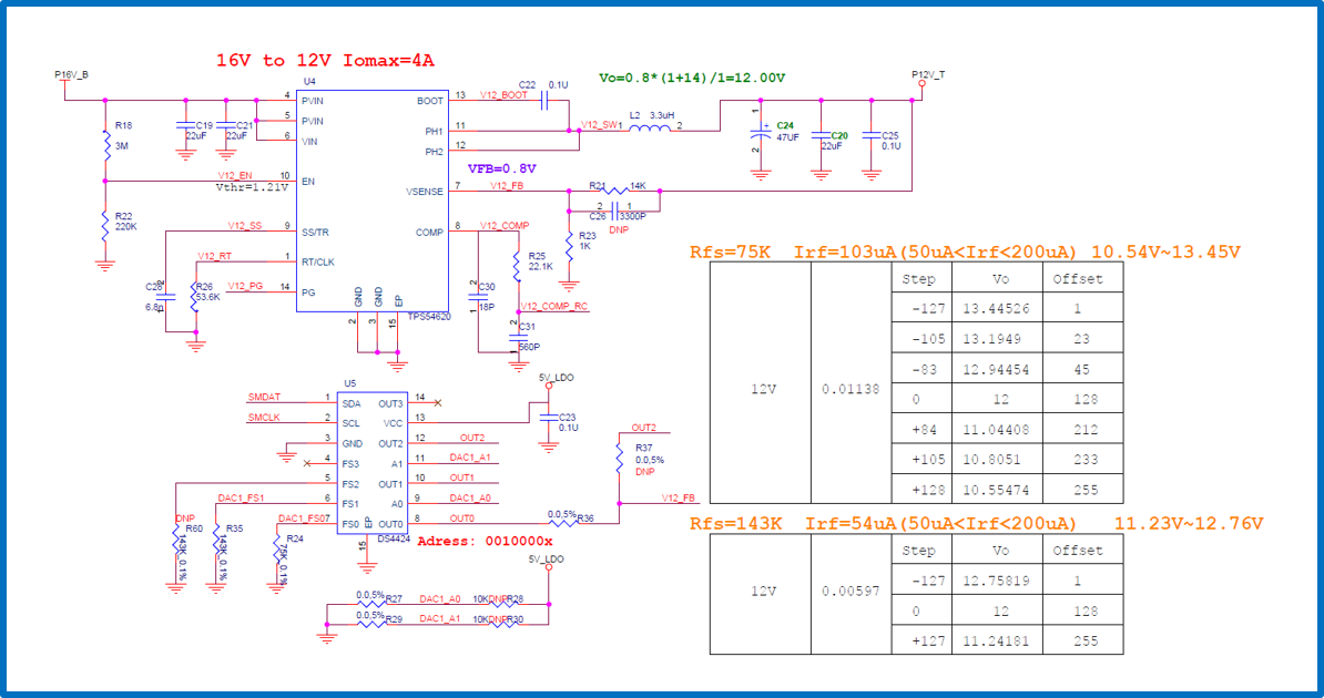
Fig.1 应用电路 / Fig.1 Application circuit

在实作中,开发团队巧妙地将 DS4424 的不同通道用于粗调与细调:
  • OUT0 粗调:每步进约 11.38mV
  • OUT2 细调:每步进约 5.97mV
测试成果:
  • 电压调整误差远小于 1%
  • 测试时间从传统 rework(更换电阻)缩短为 1 秒完成调整
  • 适合大量 SSD 测试流程,节省成本与时间
透过这样的组合设计,不仅满足了 SSD 测试的 ±10% 拉偏需求,还能确保调整精度误差低于 1%。这对需要反复进行压力测试与可靠度验证的 SSD 制造业者而言,大幅降低了测试成本与时间。
 
Fig.2 实测结果 / Fig.2 Measured Results


一张表看懂差异,为什么 DAC 方案更优势?
 
我们比较了 DAC 方案与传统分压电阻方式。相比于改变分压电阻来调整输出电压,DAC 方案在调节精度、调节范围、调节方式、自动化支持及温漂影响等方面表现不同。

 
Fig.3 DAC 方案 vs 传统分压电阻方案 / Fig.2 DAC Solution vs Traditional Voltage Divider Resistor


当然DAC方案在成本、占用面积及设计复杂度方面也存在一定的弱势,但整体在灵活性、精度与智能化上的价值,远高于传统方案,尤其适合高端电子应用。
 
Fig.4  DAC 方案 vs 传统分压电阻方案 / Fig.2 DAC Solution vs Traditional Voltage Divider Resistor


超越测试数据,DAC方案的真正影响力 

综观所有前述的开发实例,DAC 偏压电流野驴影院在线观看能带来几项关键优化:
  • 灵活度高:在复杂的电源系统中,往往需要同时对多路电压进行偏压测试。传统更换分压电阻的方式,不仅耗时,还需大量 rework 工作;而透过 DAC 方案,只需透过软体控制,即可在 1 秒内完成调整,大幅提升效率。
  • 精准调校:常用的碳膜电阻存在误差范围(例如 ±1%),容易导致实际输出电压与理论设计值出现偏差。而 DAC 方案则可藉由回授补偿机制进行动态修正,确保输出电压的精确度与一致性。
  • 弹性调节:传统分压电阻方式每组电阻仅能对应单一电压值,缺乏弹性。反之,DAC 方案可在设计范围内(±11%)实现连续且可控的电压调整,满足多样化应用需求。
  • 支援自动化:传统方法若要改变电压,必须在 PCB 上重新更换电阻,操作繁琐且不可程式化;而 DAC 方案则能透过远端命令直接调整,不仅支援自动化测试,也能更轻松整合至智慧化系统中。
电源管理是一个常被忽视,却决定系统效能上限的关键。环旭电子透过 DAC 控制偏压电流的创新方案,不仅打破了传统分压电阻的限制,更实现了高精准、可程式化、智能化的新世代电源调整方式,让电压调整从被动转为主动,从硬体转为软体。这不仅符合高性能应用对精度与灵活度的需求,更为未来智慧化电源管理奠定基础。在高速发展的数位时代,唯有兼顾灵活性与精度,才能真正迎合市场需求。USI开发团队所提出的,正是最佳答案。



FAQ 常见问题

1. 为什么DAC控制比传统电阻更适合高性能应用?
因为DAC能透过软体精准调整,避免电阻误差与温漂问题,且支援自动化。

2. 这项方案是否适用于消费性电子产品?
虽然主要针对高端应用,但在需要高精度电压控制的消费性产品中,也有发展潜力。

3. USI的方案能否与其他电源管理IC搭配
是的,方案设计具通用性,可整合多种电源控制晶片。

4. DAC引入是否会增加噪声?如何解决?
确实可能引入数位噪声,但可透过滤波与布局优化有效抑制。

5. 未来是否会有更高分辨率或更低功耗的版本?
随着技术演进,USI将持续推出更高阶的方案,以满足市场需求。

 

最近的文章

Universal Scientific Industrial
Universal Scientific Industrial

请输入关键字

野驴影院免费观看 - 告诉USI您的想法

请您花几分钟时间留下意见
回馈意见采匿名式

订阅 USI 电子报 (野驴影院在线观看)

跟紧产业脉动随时掌握第一手产业创新科技 野驴影院在线观看. 应用与深度新闻.

前往订阅
已经订阅
Universal Scientific Industrial
忘记帐户名称? (在线电影院)

请发送电子邮件到admin@m.3d-videotech.com 寻求协助

请使用微信扫描此 QR 码后分享